2026年AP常规考试将于5月4日正式拉开帷幕,此刻距离开考已不足30天。想必不少同学都已进入“一级备考”状态,毕竟AP大考一年仅此一次,它不仅是衡量学术能力的硬核标尺,更是冲刺美本申请的关键“加分砝码”。
为了帮大家高效备考,小编特意整理了2026年AP考试的时间安排、考试形式、最新政策变化,以及考试注意事项。欢迎大家收藏和转发哦!
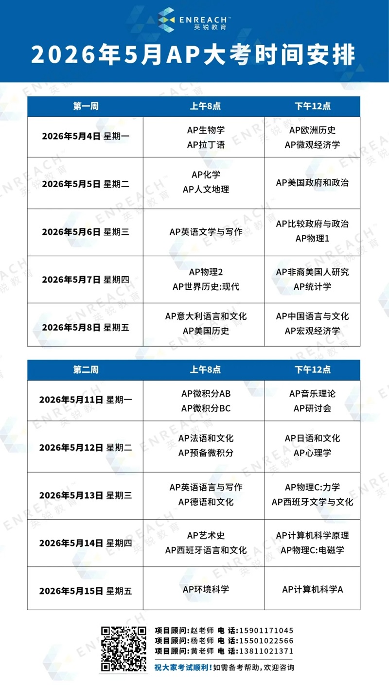
AP考试时间
AP常规考试时间:2026年5月4-15日

AP延迟考试时间:2026年5月18-22日

考试形式
2026年AP考试形式将和2025年保持一致,不会发生变化。16门完全机考的AP考试,12门混合机考的AP考试,以及特殊格式的AP考试。
完全机考(Digital Exam): 全部试题在Bluebook机考应用程序中完成。
完全机考科目:
AP非裔美国人研究(仅限美国境内学校)
AP计算机科学原理
AP英语语言与写作
AP英语文学与写作
AP心理学
AP欧洲历史
AP美国历史
AP世界历史: 现代
AP Seminar
AP艺术史
AP美国政府与政治
AP比较政府与政治
AP计算机科学
AP人文地理
AP拉丁语
AP环境科学

混合机考(Hybrid Digital Exam):Bluebook机考应用程序和答题册作答。
混合机考的AP科目:
AP预备微积分
AP微积分AB
AP微积分BC
AP统计学
AP生物
AP化学
AP宏观经济学
AP微观经济学
AP物理1
AP物理2
AP物理C:力学
AP物理C:电磁

复习自测
系统化知识点是否清晰?
AP拿不到高分的主要原因是题目理解有误以及知识点不清晰。时间来到4月份,多刷题、模考、利用题目梳理知识点才是要紧事。
考试科目多,是否做好时间管理?
通过自测各科系统化知识点的掌握程度后,大家可以判断自己在备考科目中的优势学科和弱势学科后,需根据具体科目的考试日期,每天安排复习任务。
是否完成全真刷题?
刷题一定要完整刷完!有些同学如果平时只刷部分题目就因题目过难而放弃或者因为简单就膨胀也放弃,那考试当天很可能就是“滑铁卢”的一天哦!
平时练习的时候就要认真对待,尽可能地还原AP考试的实际情况,然后循环重复上述两点,踏实积累及积极搭建自己的知识点体系!

参加考试需携带物品
符合规定的有效身份证件
A4纸打印的AP考试准考证
指定文具:HB木杆铅笔,黑色或蓝黑色墨水的签字笔(考试过程中根据指令使用)
AP ID Label Sheet(混合机考专用,如下图)
注:考生的AP ID Label Sheet将在参加第一门混合机考考试时由考场发放,后续每次混合机考考试请考生务必自行携带至考场,切勿丢失。考生的AP ID Label是考生本人专属的,禁止与他人交换或者分享AP ID Label Sheet

计算器:如参加AP生物、微积分、化学、环境科学、物理、宏观经济学、微观经济学和统计学考试,可使用获批准型号及规定相关功能的计算器;
其它工具:直尺只允许在参加AP物理考试时使用,三角板和量角器不允许使用
注:考试当天所有考生均需要遵守这些条款和条件的约束。请在考前登录AP网站仔细阅读最新版本的考试条款和条件哦!2026年AP考试考生须知
最后,祝大家高效管理时间利用好最后一个月,冲刺AP大考!
免费留学评估

