
AP是美国大学理事会(College Board)推出的大学先修课程,目的是为了让学有余力的优秀学生在高中阶段就有机会学习大学难度的课程并参加同等水平考试。为了符合大学课程的要求,AP课程及考试的设计由各学科的权威大学教授和资深高中老师共同参与,也正因如此,AP课程在全球的大学录取中广受认可,60多个国家的4000多所大学在录取过程中接受AP成绩做参考或给予通过考试的学生相应的学分。
(本篇内容素材来源:College Board)
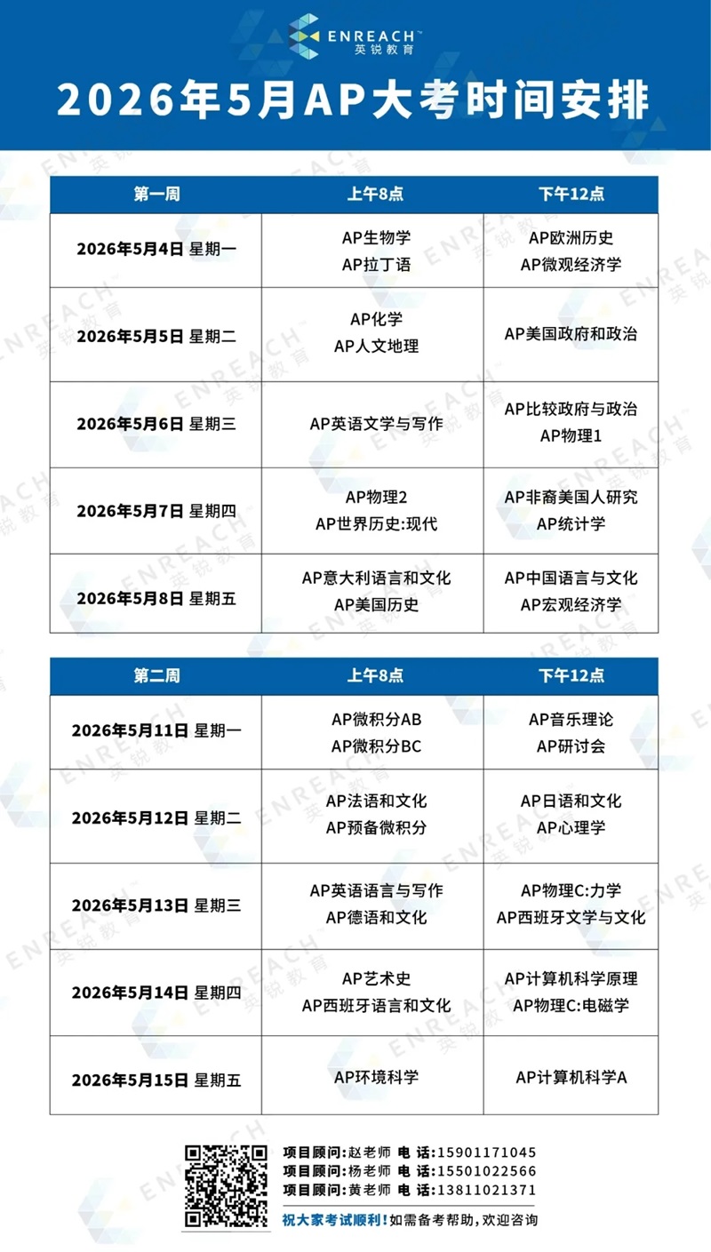
01
AP大考临近
2026年5月全球统一AP大考临近,今年考试将继续通过Bluebook应用程序进行机考。对于首次参加考试的学生而言,做好充分准备不仅能在考试日信心满满助力考场高效发挥,更能为未来大学申请与学业发展积累优势。
AP考试的价值不言而喻。取得合格分数的学生,有机会获得大学学分、优先选课资格,甚至两者兼得,不仅能提升大学申请竞争力,还能在大学阶段节省时间与经济成本。
无论AP考试成绩如何,学习AP课程与参加AP考试的过程都可以帮助学生积累从高中升入大学所需的重要能力。

来源:College Board
02
熟悉AP考试形式
学生可登录对应课程网页的“About the Exam”板块,获取考试时长、题型等核心信息,还能下载往年自由回答真题,提前熟悉命题风格;在“Exam Preparation”专区,更有完整真题、考生作答样本及评分指南可供参考。
需特别注意的是,部分科目要求考前提交作品集或材料:AP艺术与设计(2D、3D、绘画方向)、AP专题研究、AP学术论文需按要求提交作品集;AP计算机科学原理的个人设计方案(PPR)提交截止日期为4月30日23:59(美国东部时间),切勿错过截止时间。

03
AP考试复习计划
学生可每日安排固定时间自主复习,或加入学习小组互助提升。建议从梳理课程大纲与教材入手,搭配AP Classroom平台的AP Daily讲解视频,系统巩固知识点;针对自由回答题和选择题的备考,AP Daily: Practice Sessions系列复习课是绝佳资源,由资深AP教师授课,精准击破备考难点。

04
考前、考中、考后
考前阶段,务必认真研读《2026年AP考试考生须知》及最新考生条款,考试当天需签署承诺书,确认已理解并遵守相关规定。2026年AP考试考生须知
考试当天,按时抵达考场、携带必备材料是基本要求,一顿营养充足的早餐也能为大脑提供充足能量。答题时,务必仔细审题、冷静思考,若感到疲惫,可在座位上短暂调整状态,保持专注。
考试结束后,成绩预计于7月公布,学生可通过大学理事会账户查询。每年AP考生都可在6月20日前,免费向一所大学或奖学金机构寄送成绩报告。
即便成绩未达预期也无需气馁,研究显示,首次考试成绩不理想的学生,后续参加AP考试仍有机会取得高分;且完成AP课程与考试的学生,大学学业表现通常优于未参与的学生。

05
总结
首次参加AP考试,既是挑战也是成长契机。通过熟悉考试规则、科学规划备考、做好身心准备,每位学生都能在这场考试中收获成长,向理想的大学目标迈进。预祝所有考生在5月的考试中取得佳绩!
免费留学评估

