
【研学日期】2025年7月19日-7月31日
【探访城市】悉尼、布里斯班、墨尔本、黄金海岸
【适合年龄】10-16周岁
【报名要求】有基本的英语听说能力,动手能力强,自理能力强
【报名截止】6月13日
【满团人数】30人
澳大利亚是南半球经济最发达的国家,也是世界上唯一一个国土覆盖整个大陆的国家。这片古老而广袤的土地不仅拥有独特的自然景观、丰富的自然资源,还以其多元文化的社会环境、完善的教育体系和发达的服务业在国际舞台上占据重要地位。澳大利亚以其卓越的教育和创新精神,成为全球关注的焦点。

在STEM(科学、技术、工程和数学)教育领域,澳大利亚一直处于世界领先地位。其教育体系以培养学生的创新思维、实践能力和跨学科素养为核心,致力于打造未来社会所需的高素质人才。STEM教育作为一种跨学科综合学习方法,涵盖了科学、技术、工程和数学等多个领域。通过在真实环境中获取和应用知识,学生能够深化对这些学科的理解,同时培养出创造性和批判性思维技能。这种教育方法通常包括探究性学习和基于项目的实践,让学生在动手操作中掌握知识,激发他们的学习热情和探索精神。

本次项目不仅注重学术提升,还为学生精心设计了丰富多彩的主题活动和城市探索之旅。我们将带领学生走进澳大利亚的四座重要城市,深度体验当地的城市文化,探索澳大利亚多元文化的精髓。学生们将有机会感受澳大利亚独特的自然风光、历史遗迹和现代都市的魅力,拓宽国际视野,增强跨文化交流能力。

*墨尔本城市探索
同时,还安排了与澳大利亚五所世界名校的深度交流活动。学生们将有机会走进这些顶尖学府,与在校师生面对面交流,感受名校的学术氛围和教育理念,树立名校目标,激发学习动力。这不仅是一次学术之旅,更是一次心灵的洗礼和成长的契机。通过本次项目,学生们将在学术、语言能力、文化和社会交往等多方面获得全方位的提升,为他们的未来发展开启一扇通往国际舞台的大门。
Highlights
研学亮点及收获
【STEM 课程体验】
STEM 课程由 FIRST 机器人竞赛团队总教练监制课程并全程指导,确保教学质量与国际接轨。这不仅是一次课程,更是一次探索之旅,开启学术成就的大门。

【英语语言技能提升】
在澳洲著名私立名校就读体验,通过澳大利亚英语和文化课程,帮助学生运用和提高英语语言技能。
【参访澳大利亚 TOP 名校】
走进澳大利亚世界名校,昆士兰科技大学、墨尔本大学、莫纳什大学、悉尼大学和新南威尔士大学。漫步于美丽的校园中,感受名校的氛围,树立名校目标。

*莫纳什大学参访
【探访澳大利亚四大城市】
游览澳大利亚四大城市:布里斯班、黄金海岸、墨尔本、悉尼。体验澳大利亚多元文化,感受这片士地的独特魅力。

*悉尼城市探索
【入住寄宿家庭,融入当地生活】
在布里斯班入住寄宿家庭,融入澳大利亚的家庭生活。沉浸式体验澳大利亚文化及生活方式,理解包容不同文化,开阔视野。
【综合素质提升】
通过团队协作解决实际问题,提升领导力、亲和力和创新能力。课程中,学生通过多种团体任务的制定并目标实现,从而发掘个人优势及团队领导才能。
【收获结业证书,助力未来发展】
学生将获得 FIRST竞赛授权及澳洲名校联名结业证书,为他们的学术生涯增添一抹亮色。

营地学校介绍
课程在澳洲昆士兰著名的私立名校内举行,该校是澳大利亚 STEM 机器人排名第一, 全球第二的队伍。学校位于澳洲第三大城市布里斯班北部海湾区,占地广阔,拥有多个校区。学校配备现代化的教学设施,包括科学实验室、计算机室、图书馆以及体育场馆,并提供丰富的课外活动场地,如游泳池运动场和音乐演奏厅。
该学校学术卓越,重视学生的全面发展。尤其强调科学、技术、工程和数学(STEM)教育,鼓励学生参与各类学术竞赛和项目。学校 STEM 课程连续多年获得国家级大奖。

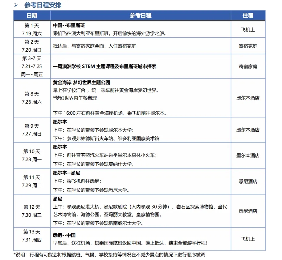
Schedule

Fees
40800 元/人
费用包含:STEM 课程、英语和文化课程费用;项目期间住宿费用(寄宿家庭+四星级酒店住宿);项目期间用餐(不含梦幻世界内午餐);澳洲境内段机票:黄金海岸-墨尔本、墨尔本-悉尼,机场接送及游览活动用车;行程中所罗列的游览景点和门票当地优秀导师全程陪同境外人身意外保险;
费用不包含:学生从国内统一出发集合地往返项目地的国际机票费用(统一出发城市待定);学生从出发地往返国内统一出发集合地的交通及食宿费用;个人护照办理;澳大利亚签证费(可代办);行程中机场或飞机上的餐饮(飞机餐食以所乘坐航班实际安排为准);私人消费:如个人行李托运及超重费用、电话费、私人购物与零用费等损坏公物及他人财物,学员自行承担法律责任及赔偿费用;以上费用包含中没有提到的项目。

*莫纳什大学
免费留学评估

